Shakila Praveen Rathnayake

shakilar.com
~/ projects / 8051-dumbwaiter
Embedded Systems View Code

8051 Dumbwaiter Controller

Assembly-based control system for a 3-floor service lift, featuring operating logic, feedback safety mechanisms, and motor control.

AssemblyProteusMicrocontrollers8051

Overview

A complete simulation of a 3-floor electronic dumbwaiter (food lift) controlled by an 8051 microcontroller. This project demonstrates low-level logic implementation using Assembly language to manage motor direction, sensor inputs, and safety protocols.

Key Features

System Design

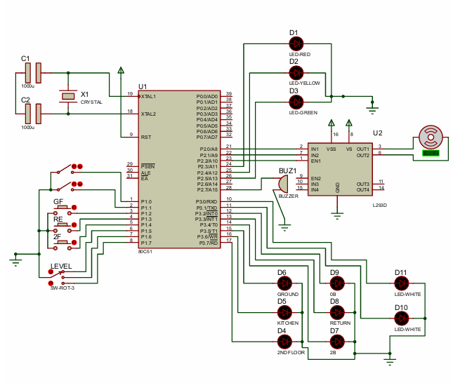
The system was fully simulated in Proteus to validate the logic before implementation. The design includes a comprehensive schematic integrating the 8051 MCU, L293D driver, and sensor inputs.

Proteus Simulation Schematic

Control Logic

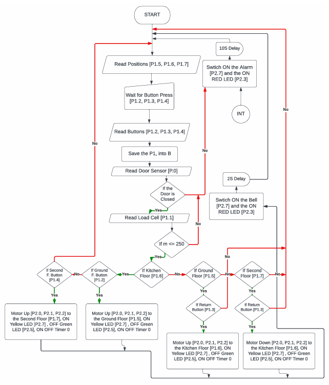
The logic is written in optimized Assembly, utilizing hardware timers for precise delay checking and state management. The flowchart below illustrates the main control loop.

Main Control Flowchart

Architecture & Layout

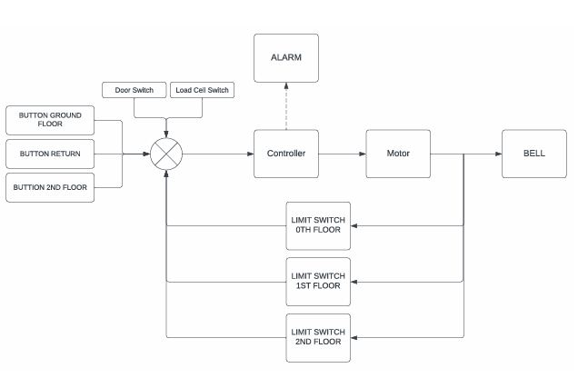
The system follows a modular block architecture, separating the control unit, driver logic, and sensor array.

System Block Diagram

Physical Layout

System Architecture

  1. Input Layer: Floor call buttons, limit switches, and safety sensors.
  2. Processing: 8051 MCU handling interrupt-driven events and main polling loops.
  3. Output: Motor driver signals and status LED indicators (Green/Yellow/Red).
Back to projects